Document
|
Title
|
Date
|
| APA Policy |
Assessment, Promotion, and Appeals Policy |
2024 |
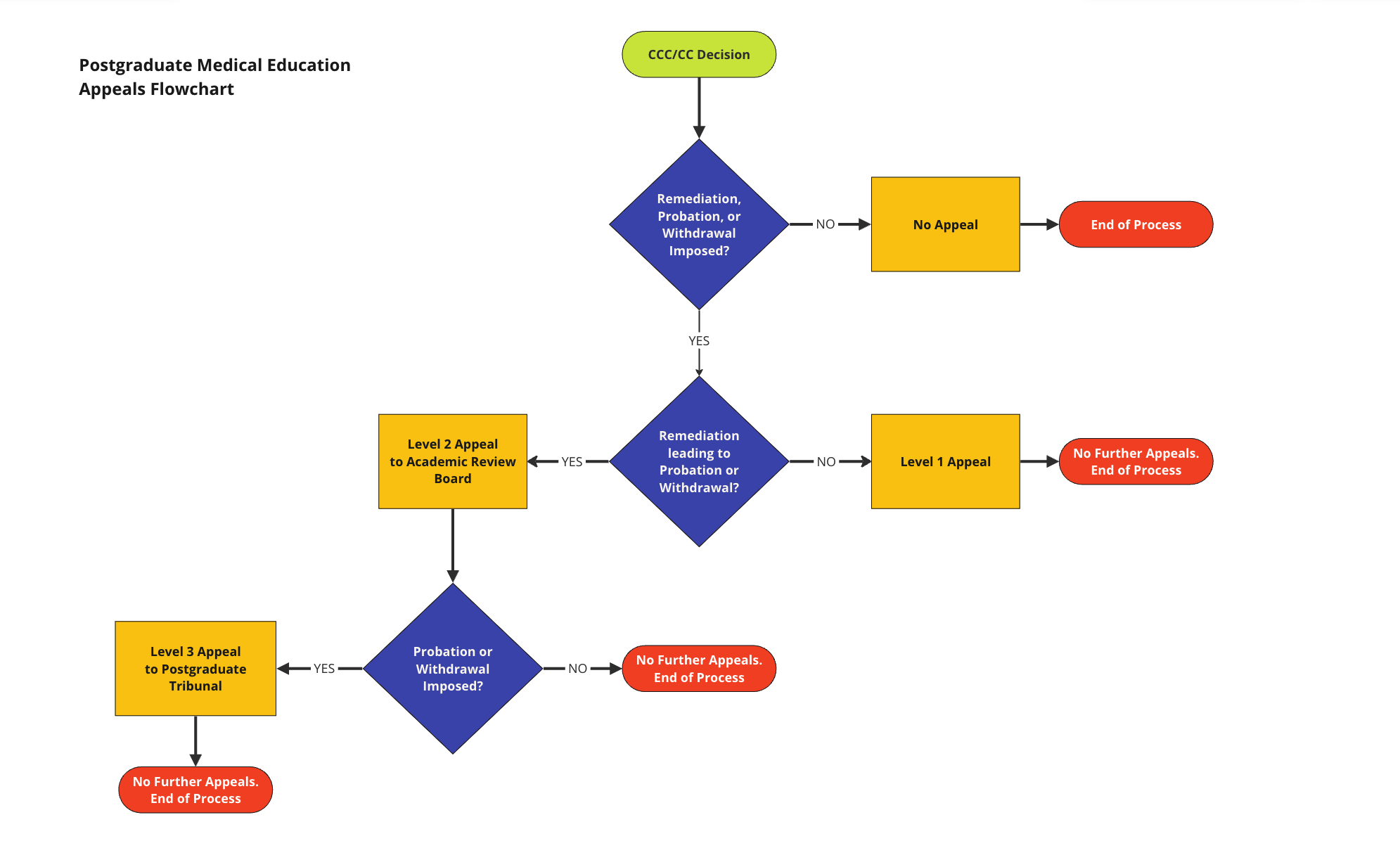
| Schedule A |
Appeals Flowchart |
2024 |
| Schedule B |
Modified Learning Plan Template |
2025 |
| Schedule C |
Remediation Plan Template |
2024 |
| Schedule D |
Probabation Plan Template |
2024 |
| Schedule E |
Education Advisory Board: Terms of Reference |
2025 |
| Schedule F |
Level 1 Appeals: Procedural Guidelines |
2024 |
| Schedule G |
Level 2 Appeals: Academic Review Board Terms of Reference and Rules of Procedure |
2024 |
| Schedule H |
Level 3 Appeals: Postgraduate Tribunal Terms of Reference and Rules of Procedure |
2024 |
| Schedule I |
Appeals Subcommittee Terms of Reference |
2024 |
| Form A |
Notice of Appeal |
2025 |
| Form B |
Response to Notice of Appeal |
2025 |
| Form C |
Confidentiality Agreement |
2025 |