
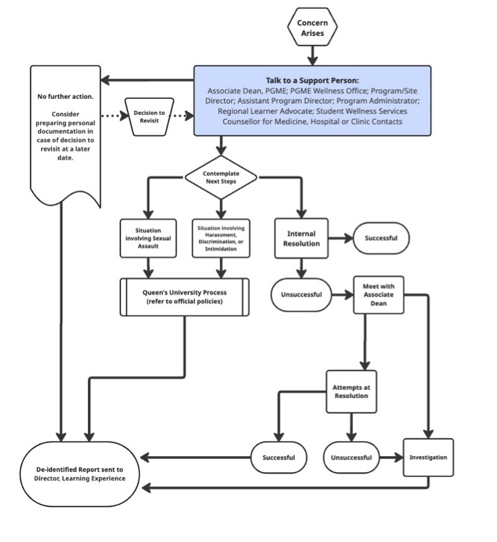
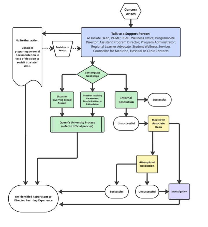
If you have experienced an issue and want to discuss it, there are many different options available to you. Which route you take will in large part depend on the person(s) with whom you experienced the issue and your own level of comfort in who you'd like to talk to.
Issue with another learner
If you've experienced an issue with another learner at Queen's (a medical or allied health student, a resident, or a clinical fellow), then you could talk to one of the following people:
You can choose to speak to the person with whom you feel the most comfortable. If you would prefer to submit feedback without providing your name, you can do so using this portal. It's important to note that anonymous feedback limits the ability to investigate and respond to specific complaints, but that the nature of your complaint will be read and used to improve the learning environment.
If you speak with a support person other than the Associate Dean, PGME, and your complaint requires further review, then that person will refer you to someone with more expertise with your consent. In the case of sufficiently serious concerns, such as abuse, patient safety, or egregious unprofessionalism, this referral may be mandated by our policies.
Issue with a faculty member
If you've experienced an issue with a faculty member, you could talk to one of the following people:
You can choose to speak to the person with whom you feel the most comfortable. If you would prefer to submit feedback without providing your name, you can do so using this portal. It's important to note that anonymous feedback limits the ability to investigate and respond to specific complaints, but that the nature of your complaint will be recorded for future reference.
If you speak with a support person other than the Associate Dean, PGME, and that person thinks that your complaint warrants further review, then they will refer your complaint to someone with more expertise who will then contact you directly. This will only be done with your permission, barring it being an egregious concern.
Issue with an administrative staff member or an allied health professional
If you've experienced conflict with a staff member or allied health professional, then you could talk to one of the following people:
- Your Program Director
- Your Assistant Program Director/Site Director
- Your Department Head or Division Chair
- The Associate Dean, PGME
- Regional Learner Advocate (in Belleville/Quinte, Peterborough, Oshawa/Lakeridge, and Markham)
- The head of Medical and Academic Affairs (if at a hospital) or the clinic head (if at a clinic)
- The Human Resources Department at the hospital, clinic, or medical centre where the issue arose.
Please note that these complaints will be reviewed by the hospital or medical centre where the issue occurred and not by the PGME Office.
Issue with a patient
If you've experienced conflict with a patient, then you could talk to one of the following people:
- Your Program Director
- Your Assistant Program Director/Site Director
- Regional Learner Advocate (in Belleville/Quinte, Peterborough, Oshawa/Lakeridge, and Markham)
- The head of Medical and Academic Affairs (if at a hospital) or the clinic head (if at a clinic)
- Hospital or Medical Centre Patient Relations Unit
Please note that these complaints will be reviewed by the hospital or medical centre where the issue occurred and not by the PGME Office.